Mail platforms still lean heavily on blocklists, and that is a good thing. But the way blocklists are used has not always kept pace with how abuse works today.
Many environments rely on highly specialized or single-purpose blocklists. Those lists can be useful, but on their own they leave blind spots. Modern spam, phishing, and malware campaigns rotate infrastructure fast and blend techniques. To keep up, mail platforms need broader coverage at the connection layer.
That is where a broad spectrum commercial blocklist makes a real difference.
What is a broad spectrum commercial blocklist?
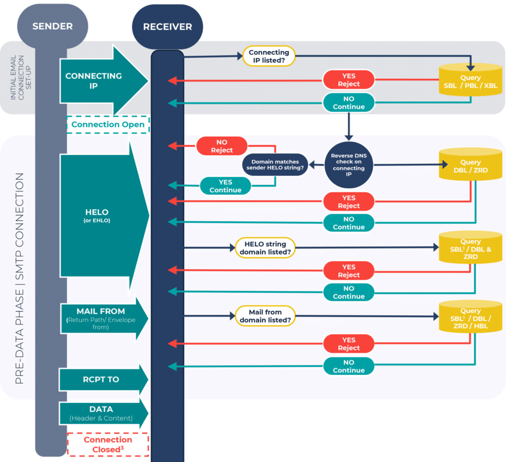
A broad spectrum commercial blocklist is designed to block multiple types of email-borne abuse at the SMTP connection level, using many correlated data sources.
Instead of focusing on a single signal, it combines:
- Spam traps and honeypots
- Real-time SMTP telemetry
- Network reputation signals
- Policy and behavior analysis
The goal is simple. Stop as much bad traffic as possible before it ever reaches content scanning.
A specialized blocklist, by contrast, usually focuses on one narrow problem. That could be known spam senders, phishing domains, or a specific abuse pattern.
Both have value, but they serve very different roles.

Broad spectrum vs. specialized blocklists
Specialized blocklists answer very specific questions:
- Is this IP known for phishing right now?
- Is this domain tied to malware delivery?
- Has this sender been reported recently?
Broad spectrum blocklists answer a bigger question:
- Should this connection be trusted at all?
That difference matters at scale.
The seven reasons broad spectrum wins
1. Threats do not stay in neat categories
Spam, phishing, and malware rarely operate in isolation anymore. A single campaign often uses the same infrastructure for multiple attack types.
A specialized list might catch one phase of the attack. A broad spectrum list catches the infrastructure itself.
2. Early blocking saves expensive resources
Blocking at the SMTP connection stage is far cheaper than content scanning.
Broad spectrum blocklists stop unwanted traffic before:
- CPU-heavy filters run
- Storage is consumed
- Analysts chase false positives
That efficiency adds up quickly on busy mail platforms.
3. Network reputation is a stronger signal than content alone
Attackers constantly tweak message content to evade filters. Network behavior is harder to fake at scale.
Broad spectrum blocklists use reputation signals that reflect how infrastructure behaves over time, not just what a single message looks like.
4. Narrow lists create gaps attackers exploit
When mail platforms stack many narrow blocklists, attackers look for what falls between them.
Broad spectrum lists reduce those gaps by covering:
- Unknown but suspicious senders
- Newly observed abuse sources
- Infrastructure that has not yet been weaponized fully
That coverage is critical against fast-moving campaigns.
5. False positives are easier to manage centrally
Commercial broad spectrum blocklists invest heavily in validation, delisting workflows, and transparency.
Instead of each mail operator tuning dozens of small lists, one well-maintained list reduces operational complexity and support load.
6. Broad coverage improves outbound protection too
Inbound filtering gets most of the attention, but outbound abuse is just as damaging.
Broad spectrum blocklists help identify:
- Compromised accounts
- Infected hosts
- Misconfigured mail systems
Catching outbound abuse early protects IP reputation and keeps mail flowing.
7. They scale better with modern email volumes
Mail platforms process enormous volumes of connections every day. Broad spectrum blocklists are built for that reality.
They rely on:
- Real-time data aggregation
- Automation over manual review
- Infrastructure-focused intelligence
This makes them far more effective as volumes and attack speed increase.

Where specialized blocklists still fit
Specialized blocklists still have a role. They work best as enrichment layers after the connection is accepted.
Think of them as:
- Precision tools for known threats
- Signals for deeper inspection
- Context for SOC and abuse teams
They complement broad spectrum blocklists. They do not replace them.
Why commercial matters
Community and free blocklists provide value, but they often lack:
- Real-time responsiveness
- Operational support
- Formal delisting processes
- SLA-backed reliability
Commercial providers such as Spamhaus and Abusix invest in data quality, automation, and service. That investment directly affects detection accuracy and trust.
A layered blocklist strategy that actually works
The most effective mail platforms use:
- A broad spectrum commercial blocklist at the connection layer
- Specialized blocklists for targeted threat signals
- Content filtering and policy checks downstream
This layered approach reduces noise, lowers cost, and improves security without sacrificing deliverability.
Common mistakes mail platforms make
- Relying on too many narrow blocklists
- Treating blocklists as static instead of dynamic
- Ignoring outbound reputation signals
- Blocking without clear delisting paths
Each mistake increases risk and operational friction.
Broad spectrum blocklists are no longer optional
Email abuse moves fast and cuts across categories. Defending against it requires visibility across infrastructure, not just message content.
A broad spectrum commercial blocklist gives mail platforms the coverage they need to stop threats early, protect reputation, and keep operations efficient.
If you want to see how a broad spectrum approach fits into your mail stack, visit https://www.abusix.com/contact-us and start the conversation.
FAQ
What is the main difference between broad spectrum and specialized blocklists?
Broad spectrum blocklists focus on overall network behavior, while specialized lists target narrow threat types.
Can I replace specialized blocklists with a broad spectrum one?
No. Broad spectrum lists work best as the first layer, with specialized lists adding precision later.
Do broad spectrum blocklists cause more false positives?
When well maintained, they often reduce false positives by using stronger reputation signals and better validation.
Are commercial blocklists worth the cost?
For high-volume mail platforms, the savings in resources, support, and reputation protection usually outweigh the cost.